- 校园
- 职场
- 考试
- 专题
关于公布合肥市校外培训机构“白名单”的通告
为进一步规范校外培训机构办学行为,切实维护广大家长、学生的合法权益,现面向社会公布我市证照齐全、已纳入全国监管平台监管的459家校外培训机构“白名单”(截至2025年3月26日)。
在此,我们真诚提醒广大家长:尊重孩子的成长规律和教育规律,保障孩子睡眠、运动和自主成长空间,如确有需要,请根据孩子的兴趣爱好和实际需求,科学理性选择“白名单”中的校外培训机构。请通过“全国校外教育培训监管与服务综合平台校外培训家长端”APP,或到现场查看培训机构是否公示有效证照(学科类培训机构查看办学许可证,非学科类培训机构查看设立核准书、民办非企业法人登记证或营业执照)、培训内容、教师资质、收费情况,查看机构办学地址是否与审批地址一致。凡未列入合肥市“白名单”的校外培训机构,均未经有关部门审批设立,请广大家长认真鉴别,避免自身合法权益受损。
请广大家长自觉抵制任何机构或个人以“素质拓展”“托管照看”“家政服务”等名义违规开展的“一对一”“一对多”等隐形变异学科培训或者无证无照违规开展非学科类培训的行为。欢迎社会各界通过12345市长热线等渠道投诉举报各类违规校外培训行为!
合肥市“双减”工作专门协调机制办公室
2025年3月26日
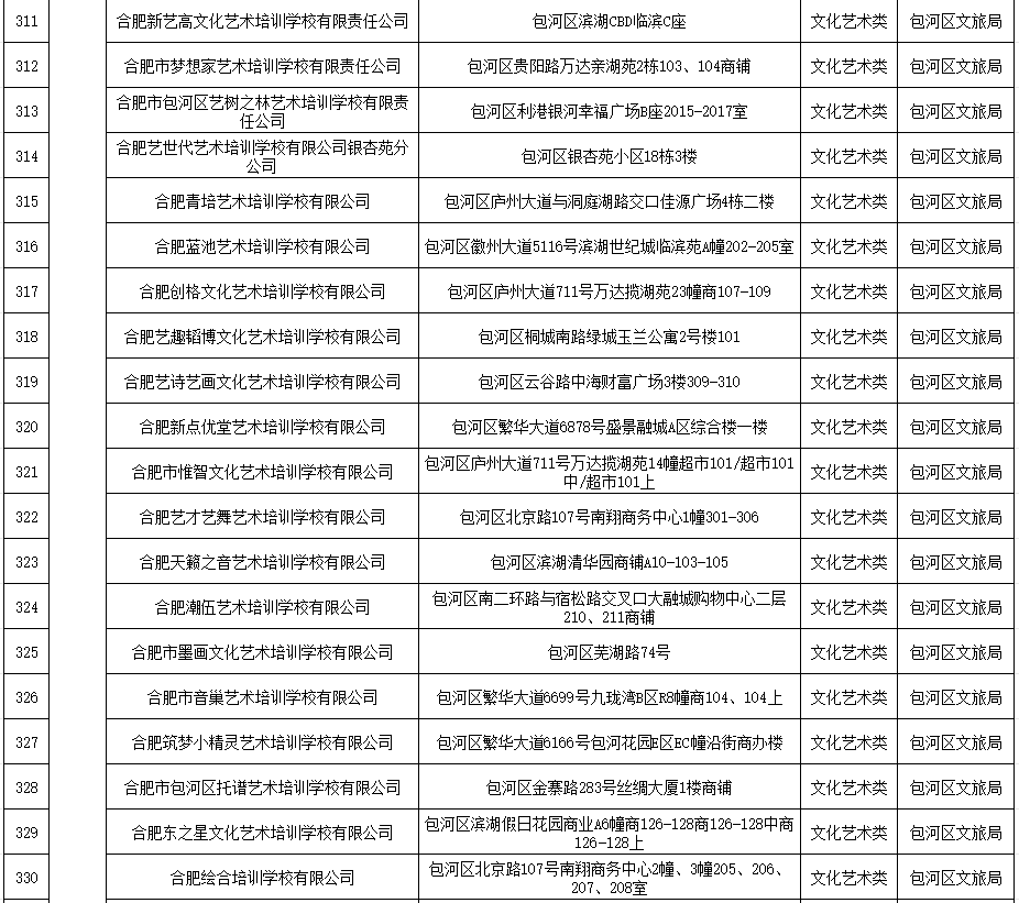
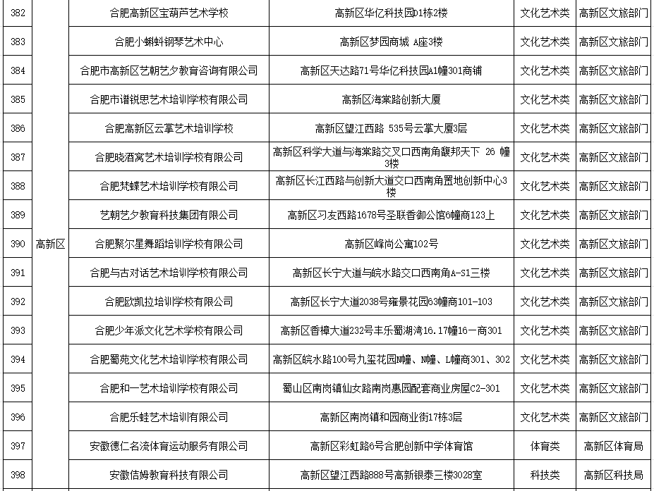
合肥市校外培训机构“白名单”
(点击查看大图)
↓↓↓


























①安徽新媒体集团旗下各媒体稿件和图片,获授权转载时务必注明来源,如中安在线、中安在线教育等。
②本网转载其他媒体稿件目的在于传递更多信息,此类稿件并不代表本网观点,文章版权归原作者所有,内容为作者个人观点 ,本站只提供参考并不构成任何投资及应用建议。转载的稿件或图片若涉及您的版权等其它问题,请在30日内与本网联系,本网将依照国家相关法律法规妥善处理,第一时间删除内容!本网亦不承担任何法律责任。
中安在线(中安教育网)版权所有